发布时间:2025-10-21 09:14 作者:管理员 点击量:
第一章 总 则
第一条 为推动学校向高水平应用型大学转型发展,提升产教融合、科教融汇、校企合作水平,扎实推进学校现代产业学院建设,根据《国务院办公厅关于深化产教融合的若干意见》(国办发〔2017〕95号)《湖南省人民政府办公厅关于深化产教融合的实施意见》(湘政办发〔2018〕82号)《教育部办公厅工业和信息化部办公厅关于印发<现代产业学院建设指南(试行)>的通知》(教高厅函〔2020〕16号)等文件精神,结合学校实际,制定本办法。
第二条 本办法所称现代产业学院是学校联合地方政府、行业协会、园区、企业等多主体共建共管共享的实体性育人平台,依托学校优势学科专业与产业优质资源,聚焦人才培养、科学研究、师资培育、学生就业创业、社会服务等五大功能,以立德树人为根本,以产业需求为导向,充分发挥企业教育主体作用,构建“人才共育、基地共建、人员互聘、信息共享、协作服务、文化交融”的“产学研用”协同生态,培养适应现代产业高质量发展的复合型、创新型的高素质应用型人才。
第三条 各现代产业学院应紧密围绕国家产业发展战略及湖南省“4×4”现代化产业体系,明确以区域经济发展和产业升级需求为导向,携手地方政府、行业协会、园区、企业及各类办学主体,共同探索产业链、创新链与教育链高效融合的新模式。致力于打造出产学研基础坚实、产教深度融合、校企合作办学成果显著的示范性现代产业学院,提升现代产业学院在行业中的影响力和社会服务功能。
第二章 建设原则
第四条 育人为本,产业导向。坚持立德树人,将社会主义核心价值观融入人才培养全过程。聚焦产业需求,强化学生职业道德、工程伦理与创新实践能力培养,着力破解人才供给与产业需求的结构性矛盾,确保人才供给与产业需求精准匹配。
第五条共建共享,协同治理。坚持开放融合,构建政府、行业、企业、学校多方协同育人共同体。明确权责利,优化资源配置,实现共同建设、共同管理、共享成果、共担责任,保障现代产业学院的可持续发展。
第六条 产教融合,创新驱动。紧密对接产业链与创新链,推动跨学科、跨专业资源整合。共建课程体系、实践平台与研发中心,将真实项目、先进技术融入教学,推动科研成果转化,以创新驱动人才培养模式变革与产业服务水平提升。
第三章 设立条件与程序
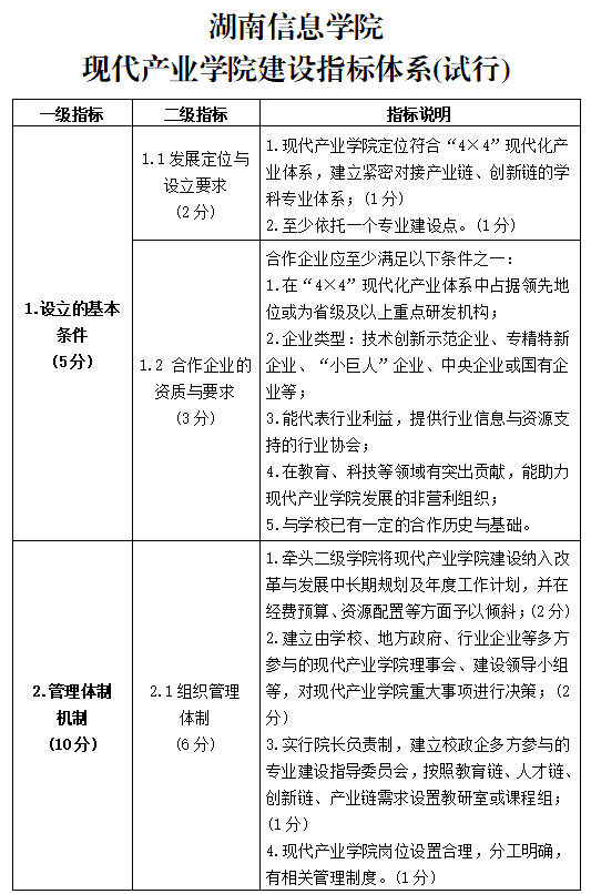
第七条现代产业学院设立的基础条件:
(一)人才培养主要专业为二级学院特色优势专业,与区域产业发展具有高度契合性,具有相对稳定的高水平教学团队及相对丰富的教学资源。
(二)相关产业列入区域发展整体规划,参与共建的行业、园区、企业在区域产业链条中居主要地位。
(三)合作企业具有独立法人资格,具有一定经营实力,具备良好的发展趋势及企业信誉,具备与培养规模相匹配的实践条件和容量,有稳定的中、高级专业技术职务人员参与现代产业学院建设。
(四)初步形成理念先进、顺畅运行的管理体系。
第八条 现代产业学院设立程序:由二级学院与政府、行业、园区、企业等主体共同发起设立,程序如下:
(一)发起与筹备:牵头二级学院与合作方共同拟定现代产业学院管理章程、建设方案及合作协议。
(二)协议内容:合作协议应明确人才培养模式、双方权利与责任、经费来源与分配方式等核心条款。
(三)申请与论证:筹备材料备齐后,由牵头二级学院向学校教务处提交设立申请,教务处组织专家进行论证。
(四)审议与批准:通过论证的申请,由教务处提交校务会审议批准。
(五)签约与挂牌:获批后,由学校授权牵头二级学院与合作方正式签订协议,并举行挂牌仪式。
第四章 建设内容
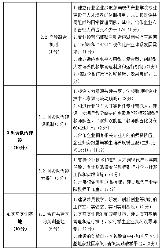
第九条 现代产业学院应汇聚校政行企多方资源,构建集人才培养、科技创新、企业服务、创业孵化与成果转化为一体的示范性平台。主要建设内容如下:
(一)专业特色化建设
对接区域产业发展规划,优化专业布局。强化国家及省级一流专业的引领作用,大力推进新工科、新文科以及“人工智能+”等学科专业的交叉融合,构建对接产业链的应用型专业体系。积极引入行业标准与企业资源,推动专业认证,提升专业建设的国际化水平。
(二)人才培养模式创新
深化校企协同,通过引企驻校、校企一体等方式,创新教学组织模式。推动课程内容与技术发展衔接、教学过程与生产流程对接,建立多主体参与、多层次协作的人才培养新机制。
(三)教学资源共建
联合开发与行业标准、项目开发相对接的课程与教学资源。全面推行项目式、案例式教学,将企业真实项目与案例融入课堂。合作编写产教融合型教材与案例库,构建基于工作过程的内容体系,强化学生岗位胜任力。
(四)实践基地升级
整合实习实训、教师实践、产业导师、创新创业与产学研合作五大功能,建设融实践教学、研发创新、企业服务与创业孵化于一体的开放式平台,提升学生就业竞争力与科技成果转化率。
(五)“双师型”队伍培育
完善校企人员双向流动机制,聘请企业专家任教,选派教师赴企业实践挂职。实施“双导师制”,由校企导师共同指导毕业设计与企业真实项目,培养学生实践与复杂问题解决能力。
(六)产学研平台打造
共建技术研发中心与联合实验室,围绕产业关键技术开展联合攻关、成果转化与项目孵化。推动科研成果反哺教学,将现代产业学院建设成为区域知名的产学研合作与社会服务示范基地。
第五章 管理运行
第十条现代产业学院实行理事会领导下的院长负责制,理事会成员由牵头学院及牵头企业共商决定,理事会是现代产业学院的决策机构,负责制定学院建设发展规划和各项管理制度。现代产业学院设理事长1名,由学校或企业推荐;设副理事长2-4名,其中至少1名由牵头企业方管理人员担任;理事会成员若干名。此外,为提升理事会的战略咨询和资源整合能力,可聘任来自高校、政府、行业、园区、企业的知名人士担任名誉理事。理事会每学期至少召开一次全体会议,对学院的重要事务进行讨论和决策。
第十一条 现代产业学院实施二级管理,在理事会的领导下,由二级学院院长负责现代产业学院的运行及日常管理,一般设置院长1名,由牵头学院选派,副院长若干名,其中至少1名由牵头企业管理人员担任。院长主要职责:
(一)组织制定和实施现代产业学院各项发展规划、基本管理制度、年度工作计划等。
(二)参与制订共建专业人才培养方案,组织开展课程建设、教材建设,负责落实产教融合教学计划。
(三)负责现代产业学院教师队伍建设,依据学校有关规定聘任教师及内部其他工作人员。
(四)负责现代产业学院校内外实习实训基地建设,优化实践教学体系,组织开展实践教学活动。
(五)组织开展面向企业的科学研究和科技成果转化等活动,校企联合建立科研平台,服务产业和地方经济社会发展。
(六)组织开展现代产业学院对外交流与社会服务合作,依据学院授权与企事业单位商谈、拟订合作协议。
(七)组织拟订和实施现代产业学院年度经费预算等方案。配合学校财务管理和审计监督。
(八)负责定期向现代产业学院理事会和学校领导汇报工作情况。
第十二条现代产业学院建立专家指导委员会。专家指导委员会由企业、行业、园区、政府等部门专家组成,是现代产业学院建设发展咨询和指导机构,在现代产业学院理事会或产教融合工作领导小组领导下开展工作,一般1学年召开1次会议。
第十三条现代产业学院建立专业建设指导委员会。专业建设指导委员会由校企双方骨干教师、专业技术人员及相关管理人员组成,是现代产业学院教学全过程管理的指导机构,负责审定专业人才培养方案、课程模块的开发、实习实训基地建设、专业教师聘任、教学计划的执行等,在现代产业学院院长领导下开展工作,一般每学期召开2次会议。
第十四条现代产业学院教学管理
(一)现代产业学院的教学管理全面融入学校的教学管理体系,所有行政人员、教师及学生均需严格遵守国家法律法规及学校的教学管理规章制度。同时,现代产业学院可依据自身特色与发展需求,制定具有针对性的管理制度,并报学校审批后执行。
(二)合作双方紧密围绕产业对人才的需求,共同规划专业建设蓝图,构建实践教学体系。校企合作制定的人才培养方案,应凸显产教融合的特色,并满足创新型应用技术人才的培养要求。同时,将创新创业教育有机融入现代产业学院的专业教学体系,确保创新创业目标在素质教育、专业课程及教学评价等各个环节中得到全面体现与落实。
(三)现代产业学院组建由学校与企业双方导师共同参与的导师团队,通过双方的紧密合作与指导,将课堂理论学习与实际操作、实习实训紧密结合,推动学生实现知识与实践的深度融合,助力学生成长为知行合一的高素质应用型人才。
第六章 经费管理
第十五条 现代产业学院建设与运行经费实行多元化投入,主要来源包括:
(一)学校投入的专项建设经费;
(二)合作企业投入的经费与资源;
(三)政府、园区专项支持经费;
(四)现代产业学院通过社会服务、科研转化等取得的合法收入;
(五)社会捐赠及其他合法收入。
第十六条学校投入的现代产业学院专项建设经费、以现代产业学院名义申报的项目经费按照学校财务制度使用并支出,按照项目管理规定进行验收和绩效考核。
第十七条合作企业提供的现代产业学院建设资金具体数额、资金到账期限、资金使用范围等由校企共同协商决定。
第十八条现代产业学院通过开展专项业务活动及其辅助活动取得的收入,如培训费、咨询服务费、课题研究费、科技成果转化收入等为专项收入经费,该经费支出按学校相关规定执行。涉及现代产业学院合作企业与学校院系共同研发的相关科技成果,成果转化管理方式由学院与企业共同协商,在现代产业学院合作协议中明确。
第十九条其他企业、政府、园区或社会支持的项目经费,资金使用范围由经费提供者与现代产业学院协商决定,所得经费全部用于现代产业学院建设,包括专业建设及课程建设、实验室及实习实训基地建设、教师教学科研能力提升、联合开展科研课题等支出。
第二十条现代产业学院的各项资金按照项目管理、专款专用、定向支出原则,由院长按学校财务相关规定审批后执行。
第七章 评价与考核
第二十一条评价考核组织与标准
学校坚持以产出为导向、以质量为中心、持续改进的原则,按照现代产业学院立项建设任务和内容对现代产业学院进行评价考核。成立由校领导、相关职能部门负责人、企业专家等组成的专家组,对现代产业学院建设情况进行评价考核,评价考核工作由教务处统筹协调。评价考核内容包括教学队伍建设、实习基地与资源建设、人才培养与教学改革、创新创业教育、产学合作成效等方面。
第二十二条评价考核方式及结果运用
(一)现代产业学院的考核分为年度考核、中期考核与期满考核。
年度考核侧重于年度工作进展与协议年度目标的完成情况;中期考核在建设中期进行,侧重于建设进度、阶段性成果及可持续发展能力;期满考核在建设期满时进行,全面评估协议总体目标的达成情况与建设成效。
(二)考核采用学院自评、专家评议、现场答辩等多种方式结合进行。
(三)考核结果分为优秀、合格、不合格三个等次。
对考核优秀的,给予重点资源支持,推动其建强建特;对考核合格的,继续支持其按计划开展建设;对考核不合格的,予以通报并责令限期整改。整改期满后复核仍不合格的,或直接触发本规定第二十四条之情形的,终止建设。
第八章 终止与退出
第二十三条现代产业学院自签约之日起成立,其存续时间由校企双方签订的合作协议明确约定。若校企双方在协议到期时一致决定不再续约,或协议到期前双方协商一致同意提前终止共建现代产业学院,则现代产业学院终止运行。在此情况下,双方应依据合作协议的约定以及相关法律法规,妥善处理资产、经费及知识产权等事宜。如因特殊原因需提前终止合作,校企双方应提前6个月书面通知对方,并就终止事宜进行协商。协商内容包括但不限于资产处理、知识产权归属、已支付经费的结算等。
第二十四条现代产业学院在立项建设期间,存在下列情形之一的,经学校审议后,可直接终止建设。
(一)期满考核被评定为“不合格”等次的。
(二)合作企业主动申请退出,或因破产、重组等原因无法继续履行协议的。
(三)合作企业发生严重违法违规、失信行为,或对学校声誉造成重大负面影响的。
(四)现代产业学院运行中出现重大责任事故、严重违反协议约定或学校相关规定,经认定已无法实现既定建设目标的。
第二十五条现代产业学院终止后,校企双方应共同处理共同投入的资产、知识产权等敏感问题。处理方案应经双方协商一致,并明确在终止协议中。
第九章 附 则
第二十六条本办法自印发之日起施行,由教务处负责解释,此前有关规定与本办法不一致的,以本办法为准。




